本文来自微信公众号“科特勒营销战略”,作者:科特勒增长实验室,经授权发布。
朋友们,又到了一年一度复盘与展望的时刻。
不知各位是否与我有同感:人类没有什么长进,然而技术却日新月异。
我们每天被各种新闻和新概念晃花了眼睛,不是在追逐碎片化流量,就是在应对消费者“既要又要还要”的复杂需求,仿佛永远在奔赴下一个不确定性的路上。而这种状态,恰恰是我们所处时代的绝佳隐喻。
岁末年初,各种年度词汇纷至沓来。
韦氏词典(Merriam-Webster)发布了 2025 年的年度词汇:Slop。这个英语单词原意是“猪食”或“泔水”。根据韦氏词典的官方释义,Slop指的是“通常由人工智能(AIGC)大量生产的低质量数字内容”。这就是Slop的问题所在:正确,却平庸!放眼望去,到处是漫山遍野的平庸。
2025年,全球科技巨头苹果公司为Apple iPhone 17Pro拍摄了宣传片《小动物颂歌》(The Ballad of Tiny Creatures)。在这部片子中,苹果拒绝 CGI 和 AI 生成,动用数十位木偶师手工搭建了真实森林。它不再炫耀“算力生成的完美”,而是炫耀“镜头捕捉到的真实纹理”。
过去两年,AIGC把公开互联网80%以上的高清图像、视频“吃干榨尽”,导致内容出现了高度同质化。用户再看到“无瑕皮肤、对称构图、完美光效”时,直觉反应是“这又是 AI 做的”。
问题在于:“是AI做的”,这到底是一句夸赞,还是代表着用户的失望情绪?当“完美”可以零成本生成,它就不再稀缺,反而沦为廉价的信号。
而在我们这边,榜单上高居前列的是“韧性”与“活人感”。苹果所代表的“毛边美学”,正在算法营造的完美时代兴起,也是因为它更加真实,更有活人感。
这一外一内,一负一正,像两枚硬币,精准刻印出大众的集体心境:一面是面对全球性不确定与网络信息过载时的普遍的“怕”——怕被欺骗与煽动、怕被裹挟、怕在焦虑中迷失;另一面,则是一种向内的、顽强的“爱”——爱那个不完美的自己,爱具体而真实的生活,在动荡中努力构筑属于自己的“小确幸”与“避风港”。
这种看似矛盾却高度统一的心态,我们称之为“务实浪漫主义”。2024年初,这个词出现在公众视野中,但经过2025年,它开始成为大众族群生活中的关键词,并将成为定义2026年乃至未来更长一段时间内消费市场与品牌沟通的底层逻辑。
今天,我们就来一起拆解这个趋势,看看它从何而来,又将引领我们去向何方。
让我们先解码一下刚才提到的这两个核心热词。
“韧性”(Resilience),是2025年国家、社会与个体精神气度的统一概括。它并非简单的坚强,而是一种“高弹性、抗逆转、不屈服、可持续”的内核力量。当大环境的“撞击感”成为常态——无论是国际博弈的宏观影响,还是职场内卷、生活成本增加的生计压力——大众的选择不是硬碰硬,而是发展出一种柔性的、可持续的应对策略。这是一种务实的生存智慧。
而“活人感”的兴起,则是这种“韧性”在个体情感层面的浪漫表达。人们厌倦了社交媒体上精心修剪的“预制生活”与“表演自律”,开始为江西“鸡排哥”炸鸡排的日常、河南“豆腐姑娘”走村卖货的真诚而感动。大家渴望看到生命的“毛边感”和“锅气”,认同不完美,拒绝虚假人设。《浪浪山小妖怪》的走红,正是因为那个“努力未必光鲜却仍心怀希望”的底层小妖,让无数“打工人”看到了自己的影子,产生了深刻的情感疗愈。
所以,“怕”的是无处不在的压力、不确定性以及被异化为数据和流量;“爱”的则是那个真实、具体、有瑕疵却始终努力的自己(即:爱你老己),以及能提供即时情绪慰藉的微小连接。

这种“爱与怕”的情感双螺旋,构成了“务实浪漫主义”的心理基石:在务实层面,精打细算,追求确定性价值以抵御风险;在浪漫层面,则不惜为真挚的情感共鸣和个性化的精神栖居付费。
社会学大师齐格蒙特·鲍曼曾用“流动的现代性”来描述我们这个时代:稳固的关系、长期的承诺都在液化,个体被抛入充满不确定的漂流中,从而产生深层的焦虑。
而“务实浪漫主义”,恰恰是大众在液态社会中为自己锻造的一艘“小舟”:用务实的理性(如储蓄、健康投资、购买保值品)做压舱石,用浪漫的情感(体验、陪伴、文化认同)做风帆,在不确定的海洋中努力航行,驶向一个个小而确定的幸福岛屿。
大众的这种心态直接重塑了消费的逻辑。
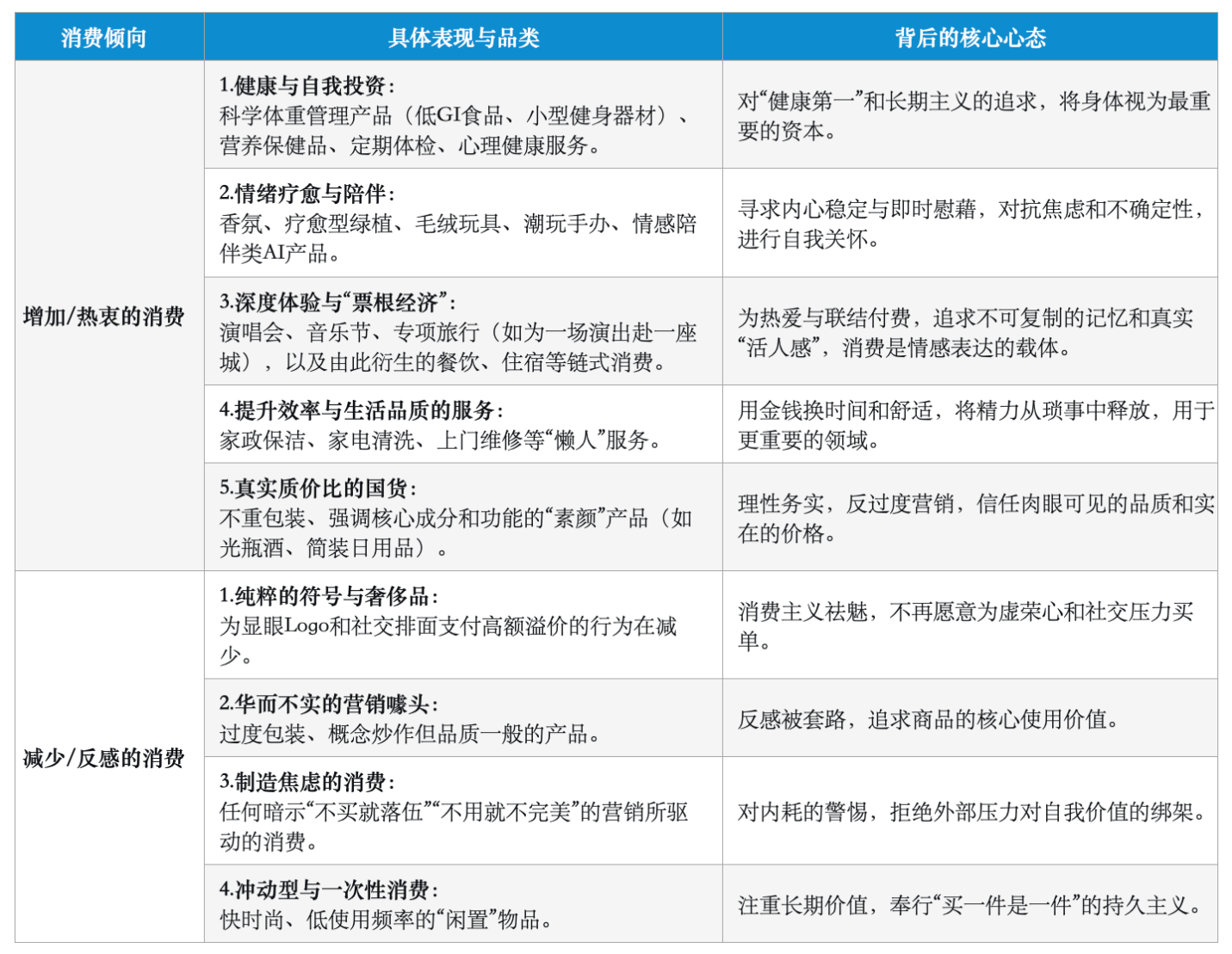
尼尔森IQ的最新报告明确指出,中国消费者的逻辑已全面转向 “与我相关” 。他们不再仅仅是购买一个物品,而是在购买一个“意义”,一次“体验”,一种“生活”。消费已然成为构建理想自我与理想生活的直接实践。
具体来看,呈现出三大迁徙方向:
这是“浪漫”侧最生动的体现。
消费者像“心灵游牧民族”一样,在多元场景中有意识地完成情绪的迁徙与疗愈。其“游牧”路径清晰可辨:
比如:地理放逐。
一次旅行不再只为观光,更是一次“可预订的身份转换”。人们去云南昭通、广西防城港等“非著名”小城,核心是为了“放松身心,缓解压力”和“从日常抽离”。他们购买的是远离熟悉角色后的喘息空间。
还有情绪共振:为了对抗原子化社会的孤独,人们主动奔赴高浓度的“集体能量场”。无论是为一场演唱会奔赴一座城,还是涌入“苏超”这样的草根体育赛事,购买的都是与他人同频呼吸、呐喊的归属感与集体欢腾。
在向外探索的同时,人们也更热衷于用消费来“筑巢”,构建个人的精神庇护所。一袋触手可及的零食、一件陪伴的潮玩、一枚小克重的黄金转运珠,这些“巢材”共同营造了一个安全、舒适、悦己的微观世界。消费在这里,是一种高度个人化的情感叙事。
这是“务实”侧的强硬表达。
消费者进化成了“理性的感性主义者”。有媒体将之总结为“可以买贵的,但不能买贵了”。
消费者为真实功效、创新技术和极致体验支付溢价的意愿依然强烈,但前提是得“值”。他们同时追求“性价比”与“质价比”,善于通过社交媒体、AI工具甚至直接询问AI顾问,进行跨平台比价和成分深扒。这推动了“自有品牌”的快速崛起,只是因为社交媒体上有的消费者认为其更物有所值。
同时,越来越多的消费者开始进行以治愈、解压为目的的“情绪消费”。但请注意,他们并非为虚浮的噱头买单,而是为能真实作用于身心的“共感体验”付费。这要求产品的功能价值与情绪价值必须深度融合,即 “理感共生” 。
年轻一代的社交态度,揭示了更深层的变迁。
他们将人际关系模块化,进行“积木社交”,为吃喝玩乐和学习找“搭子”,但是把最珍贵的情感预留给核心的“人生合伙人”。
这种态度同样投射到品牌关系上。他们期待品牌不是一个高高在上的布道者,而是一个可以平等对话、甚至能“听劝”的伙伴。
注意!消费者极度反感的雷区一定不要踩!比如“爹味”说教与冒犯,任何以居高临下姿态教育消费者(如“你没阅历所以不懂”)、或调侃其生活压力(如“生活的毒打”)的营销,会立刻引发强烈抵触。所以,在年初突然爆火的“哭哭马”,建议企业不要跟进这类热点。消费者可以调侃自己,但是企业千万不要调侃消费者。此外,出现问题后,企业如果用“玩梗”“甩锅”的方式回应,也会被认为缺乏尊重,对品牌造成二次伤害。
“野生代言人”、“听劝”式营销的成功,都印证了这一点。品牌需要从单向的价值输出者,转变为与用户双向奔赴、共同成长的“合伙人”。

面对“务实浪漫主义”的消费者,传统的广告轰炸和流量玩法正在失效,营销的拐点已然到来,企业的营销战略需要从底层逻辑上进行系统性革新。
因此,我们为企业梳理了2026年的营销行动框架:

这是回应的基石,核心是提供“确定性的价值”。
消费者不再为过度包装和营销噱头买单。就像白酒行业,去掉华丽包装的“光瓶酒”热销,关键在于消费者认为其“品质不将就”。企业战略应聚焦于产品核心功能、原料和体验的“可见提升”,并坦诚沟通。在提供实用价值的同时,产品还需要成为情感的载体。产品设计要思考如何自然地融入情感连接点。
那么,具体应该怎么做?
2026年的产品价值创新将主要来自两个方向:实用方向和体验方向。我把它称为“双轨式创新”。
第一条轨道:实用轨道。
实用创新关注功能提升,通过深入场景挖掘具体、甚至未被言明的需求,来实现差异化。这个方向起码有5个具体的创新方法:
(1)场景细分:
将消费者的使用场景拆解为具体、微观的场景,针对每个场景设计专属功能。比如清洁品类,从“洗手”细分到“户外洗手”→“无水源洗手”,催生了免洗洗手液;从“卫生纸”细分到“厕纸”,再进一步是“湿厕纸”,在清洁之外满足除菌和舒适的需求。如何发现有意义有价值的细分场景?这肯定不能是坐在办公室里想出来的,我们需要通过用户访谈和观察记录,逐层去挖掘子场景。
(2)痛点放大:
聚焦用户使用过程中的不便、低效或不适,将小痛点放大为创新机会。传统插线板的插孔间距过小,会导致大插头相互遮挡,无法充分使用,这就是用户的小痛点。在改良后,设计大间距或错位插孔,可以解决这个问题。其实只是一个很小的微创新,却可以带给用户更好的使用体验。我们可以通过收集用户投诉、差评的方式,进行痛点排序,优先解决高频且影响大的痛点。
(3)功能集成:
将多个相关功能整合到一个产品中,可以提升消费者使用过程中的便利性和效率。很多医院外边的超市都会卖一种叫做“住院包”的东西,里面“集成”了病人住院所需的所有物品。手机现在也集成了支付、门禁、公交卡等越来越多的功能。那么针对旅行需求,是否可以推出集成了所有旅行日常需求的“旅行包”?针对健康人群的保健需求,是否可以有一周7天的“营养补充包”?这就需要我们去分析用户在同一场景下可能需要的所有辅助功能,通过模块化或一体化设计包装来实现。
(4)性能极致:
这个方法在手机行业应用得最为广泛,甚至到了“走火入魔”的地步。即:在某个关键性能参数上做到远超同类,形成技术壁垒。通过材料科学、工艺改进或结构设计,聚焦单一性能进行突破。与其他4种重在差异化的方法相比,这种方法是竞争导向的。
(5)人群定制:
针对特定人群的生理或文化特点,设计专属产品。年初爆火的“死了么App”,虽然难逃噱头式的流量来去,但本质就是击中了“独居者”这一群体的某一具体需求。企业通过创造“长期价值感”,将有效缓解人们对未来的“怕”。如果你能做到这一点,你想让消费者不用你都难。随着人口老龄化和不婚不育率的提升,其中有很多非传统的细分人群会出现,这些都是创新的机会。
在人口增长见顶的今天,增长将很大程度来自于对存量人群生命周期价值的挖掘。
比如成都会员制零售品牌“鹿岛”,主打高性价比日用品,如19.9元T恤、9.9元内裤、269元羽绒服,加价率仅2倍(传统品牌为5-10倍),目标是为中国普通家庭提供"低价但不廉价"的产品。为了达成极致性价比,鹿岛与核心工厂联合研发,单品类进行规模化生产(19.9元T恤年销270万件,2026年计划产600万件),控制成本并保证质量。它的基础会员费为20元(终身有效),VIP会员99元/年,额外享线上小程序“什物岛”权益(优惠20-50元)。目前会员已经超过800万,复购率超70%,进店客流中90%为会员;部分社区店近30%顾客每周到店消费。

第二条轨道:体验轨道。
体验创新关注情感连接,通过设计令人难忘的瞬间,让产品成为社交货币。
让消费者主动把产品或服务晒到网上,这是多少企业梦寐以求的事情。那么你要问自己一个问题:凭什么?
这让我想起国外有个节目叫《Nathan for You》,节目主持人兼创作者内森·菲尔德毕业于顶尖商学院,他走访陷入困境的真实小企业,提出一系列逻辑严密但执行起来极度荒唐、讽刺现实的“商业妙计”,并在隐藏摄像机下记录商家和顾客的真实反应。
其中有一集,他给卖酒的老板出主意“如何在‘禁止把酒卖给未成年人’的法律下把酒卖给未成年人”,因为他发现:大多数未成年人饮酒的目的是晒朋友圈,以表现自己很酷。所以他干脆设了一个很酷的“摄影角”,未成年人可以买下酒,并在摄影角摆出饮酒的姿势,由老板拍照然后自己发到朋友圈。(当然,这些未成年人得把酒存在这里,直到成年后才能拿走)
消费者为什么会发朋友圈?——因为这种消费让ta感觉自己变成了更XXX的人。这里的XXX,你可以随便填,更酷、更潮、更有钱、更善良、更有文化……而你的产品要成为社交货币,就必须满足这些精神上的需求。
(1)你可以在消费者的预期之外创造惊喜。
比如在巧克力包装内附一句暖心文案;化妆品开箱时飘出淡淡清香……方法是在用户旅程中寻找那些关键的接触点(如开箱、首次使用),植入意想不到的细节。
(2)塑造一种表演性的仪式。
比如把茶包设计成需要“浸泡-搅拌-等待”的三步仪式、给香薰蜡烛配有专用灭烛器、给柚子配个榨汁器等等,给产品或服务设计一系列的动作、工具或规则,让消费和使用过程更具有阶段性和庄重感。
(3)让你的品牌故事变成消费者的社交货币。
别自顾自地讲故事了,你讲述环保故事的目的,不应该是传达“我是个环保主义者”的信息,而应该传达“消费我品牌的消费者都是环保主义者”的信息。有些品牌在做好事被消费者发现之后,确实会迎来一波很强的流量和转化,但是很难持续这种高光体验,为什么?因为你没有把品牌做的好事和消费者自身产生更深的关联。具体就不指名了。
(4)让消费者自身成为塑造体验的一部分。
消费者不是被动地体验,让ta参与进来,会更加增加归属感、趣味性和记忆度。比如有些零食包装可以手动折叠成小玩具、有些护肤品允许用户自己调配颜色或香味等,通过设计可操作、可变化的部件,或提供DIY套件,让用户自己动手参与创造。
实用轨道解决具体问题,提升功能价值,体验轨道创造情感峰值,提升情感价值。两条轨道相互增强,最终融合为一款既“有用”又“有趣”的产品。这才是满足消费者“实用浪漫主义”需求的好产品。
除了产品创新的两大方向,企业还要注意沟通和组织方面的“适配”。
沟通方式必须彻底改变,以赢得信任。
消费者极度反感被教育该如何生活、如何表达爱。沟通的基调应是平等、尊重且不冒犯的。此外,比起精美的广告片,用户生成的真实故事、像朋友分享一样的达人内容更能打动人。品牌沟通应该还原生活本真,展现多元和不完美的真实。其中,最高明的沟通方式是让用户成为主角,品牌则退居为场景提供者和支持者。
美国饮用水品牌Liquid Death从来不做传统广告,它的创始人塞萨里奥(Mike Cessario)认为,在互联网时代,“没人喜欢看广告,但大家愿意看好玩的内容”。因此,Liquid Death通过制作病毒式内容来与消费者进行沟通。
比如,在Instagram上发布夸张幽默的假广告、制作投票和互动小游戏,在TikTok上联手网红发起趣味挑战、跟进当下流行梗,在YouTube上上传高质量的恶搞纪录片和幕后花絮,以满足不同平台用户的偏好。
品牌还曾在TikTok上发布一支《苏打水营销都是屁话》的讽刺短片,大胆攻击碳酸饮料的高糖真相,此视频点击量瞬间破百万,引发大量转发讨论。其官方账号日常与粉丝幽默互动,自称是“社交媒体上的疯子饮料公司”。这种接地气又古怪的形象使Liquid Death在社交平台获得了极高的参与度和粉丝忠诚度。
2020年,Liquid Death又来了一出令人拍案叫绝的内容营销:他们将社交媒体上喷子对品牌的“十大恶毒差评”逐字逐句收集起来,请来真正的死亡金属乐队把这些辱骂言论谱曲演绎,制作成了一张10首歌的完整专辑,命名为《Greatest Hates》(意为“最伟大的憎恨”) 。这张专辑在Spotify和黑胶唱片上同步发行,其歌词荒诞无比,例如“这水尝起来像从骨灰盒里滤出的脚汗”之类,配上震天响的金属嘶吼,喜感与冲击力满满。令人惊讶的是,这张恶搞专辑发布后反而收获大量好评,许多人表示“听完黑转粉”“能把黑评玩出如此高度简直服气”。

秉持“先娱乐,再卖货”的理念,它在品牌官网上长期举办“卖你灵魂”的活动:用户在网上签署一份恶搞版“灵魂契约”,就能加入Liquid Death的“地下灵魂俱乐部”(Country Club)。成为会员后,粉丝可获得专属编号灵魂证书,并享受会员限定商品、演出邀请等福利。官方承诺每获得一个“灵魂”就捐出1.80美元用于清理塑料污染,以这种戏谑方式号召大家支持环保。又如,Liquid Death经常发起粉丝创作征集,让大家设计下一个罐体插画或者拍摄创意喝水视频,优秀作品会在社交媒体上高调呈现。这些举措大大拉近了品牌与受众的距离,使粉丝产生强烈的归属感和参与感,“玩品牌”等同于“交朋友”。由此,Liquid Death形成了一个高度活跃的社群,并且使粉丝成为品牌的免费传播节点。

以上所有战略转变,都需要企业内部能力的支撑。
市场部门需要建立更深刻的消费者洞察能力,理解“反向消费”、“老式恋爱”等现象背后的社会情绪,而不仅仅是购买关键词进行投放。品牌需要能够快速响应真实的社会情绪,并与用户、达人等一起创造内容。这要求组织架构更灵活,鼓励试错。
同时,消费者也会审视品牌是否言行一致,企业一定要将ESG等社会责任内化为具体的行动,而不是停留在为品牌故事“贴金”的层面,才能带来超越产品层面的认同。
刚才提到的Liquid Death,从创立之初就把“减少一次性塑料污染”写入了自己的宗旨,选用铝罐替代塑料瓶,只为兑现“Death to Plastic(让塑料消亡)”的承诺。同时,Liquid Death将其叛逆态度与环保议题巧妙融合,通过诙谐的方式传递给消费者。它曾在品牌网站上公布了一个惊悚的数据:“铝罐平均含有73%的再生材料,而塑料瓶只有区区3%”,以此号召大家加入“杀死塑料魔王”的阵营。
再如前文提到的“卖灵魂”会员计划,它把每一份会员加入都转化为对环保组织1.80美元的捐赠。这些举措使得Liquid Death建立了一个“又酷又有意义”的品牌形象,既满足了年轻消费者对“酷”的追求,又契合其对可持续发展的价值观。

2026年的市场,它的确定性恰恰源于我们对“不确定性”的坦诚拥抱。
当大众竖起“务实浪漫主义”的旗帜,企业要做的不是铺货、降价、内卷式竞争,而是回归到对人的关注。关注他们的爱与怕,成为能接住他们情绪的“搭子”,成为在他们的生活场景里能提供恰到好处支持的伙伴。
其内核,是从“售卖商品”转向“提供价值解决方案”,从“追逐流量”转向“经营信任”,从“短期促销”转向“长期共生”。企业预算的分配,应该更多地向“创造真实的用户体验、共建有价值的内容、解决具体的社会议题”倾斜。这远比购买一堆无效的曝光更有长期回报。
品牌要完成的,是与消费者共同书写一个关于“如何在不确定的世界里,好好生活”的叙事。当品牌能够成为这种确定性价值的提供者,增长就会成为一种自然、可持续且充满情感回响的必然。
2026,愿我们都能更“务实”地创造价值,更“浪漫”地连接人心。